115臺北市專業群科特色招生報名網站連結
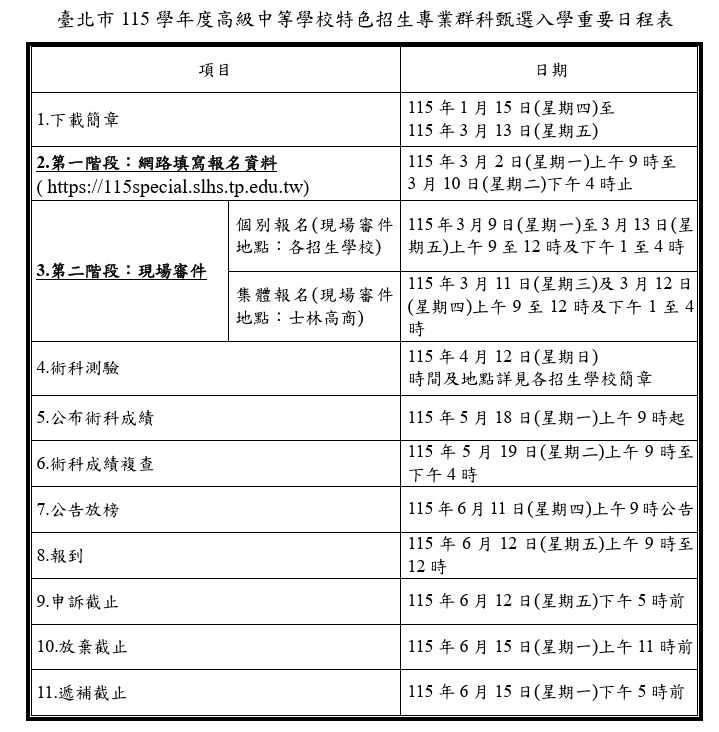
報名網址連結:https://115special.slhs.tp.edu.tw/(請點我)
請同學依照校內升學行事曆時間,上網報名後,3/10之前將報名表及費用(依招生學校規定)交至註冊組。
瀏覽數:
報名網址連結:https://115special.slhs.tp.edu.tw/(請點我)
請同學依照校內升學行事曆時間,上網報名後,3/10之前將報名表及費用(依招生學校規定)交至註冊組。